引っ越して1か月 過酷な時期を暮らしたお客様の声を聴いてきました
2021.09.10
今年の6月の梅雨時期にお引き渡しをしたばかりの
ジメジメした梅雨と、この夏の猛暑を1か月半ほど高気密高断熱の最高峰【パッシブハウス】で暮らした感想が聞きたく、でも自分じゃうまく聞けないかなぁ~と思い、
引渡し前の完成した建物を取材して、記事にしてもらった子育てママのサイト【ピカブ】さんに、改めて取材してもらうことにしました
ご主人や奥様から、なにやら上手に話を聞きだしていて、傍らで
『さすがだなぁ~』
『そこって気になるんだぁ~』
『やっぱり男性と女性じゃ視点が違うんだなぁ~』
といろいろ発見がありました
その時の記事がこちら
【機能性+思いやりでできた家!「日高建築工房」の注文住宅に住むご夫婦にインタビュー!】
夫婦共働きで、仕事を持ち帰ることも有る奥様の家事の負担が少しでも少なくなるようにと、家事導線や奥様専用のワークスペース、洗濯物を干しっぱなしにできる物干しスペースや、買い置きがしっかりできるパントリー、衣類や生活雑貨をしっかり・すっきりしまえる(隠せる)収納など、満足をしていただけているよう
もちろん、広島・廿日市地区で2棟目となる超高性能な【パッシブハウス】認定申請物件なので、ジメジメした梅雨もこの夏の猛暑もほとんど光熱費がかからず、”超”快適に暮らせたそうです
1年目の高気密高断熱の家は、どうしても基礎からの水蒸気が家中に充満しがちなので、特に梅雨・夏の湿度が高めになってしまいがち
工事中からできる限りの対策はしているので、いつもそこまで酷くはないのですが、さすが”パッシブハウスクラスの高性能”となると、
快適さのレベルが違います!
『高断熱・パッシブハウスは寒い地域の建て方』と思っている方!大間違い
この広島・廿日市がある蒸し暑くジメジメした夏がある地域でも十分真価を発揮します
(その分、パッシブハウス基準をクリアするには冬の基準より、夏の基準をクリアさせるほうが大変だったりします(^_^;))
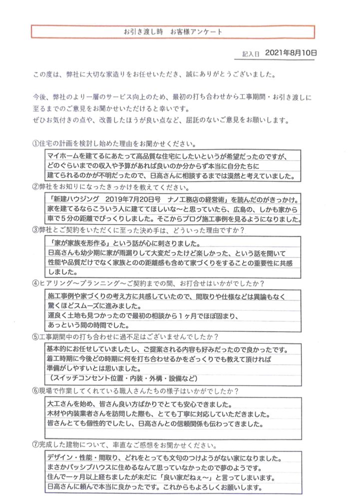
最後に引き渡しの時にお渡ししていた、紙のアンケート用紙をご主人がスキャンして、パソコンに取り込み、きれいに書いて渡してくれました
『手書きだときれいに書けないので』と

ステキなご縁に恵まれ、心から喜んでもらえる
小さな工務店なので棟数は出来ないですが、ひとつひとつ思いを込めて注文住宅を造らさせてもらえる
ありがたい限りです
